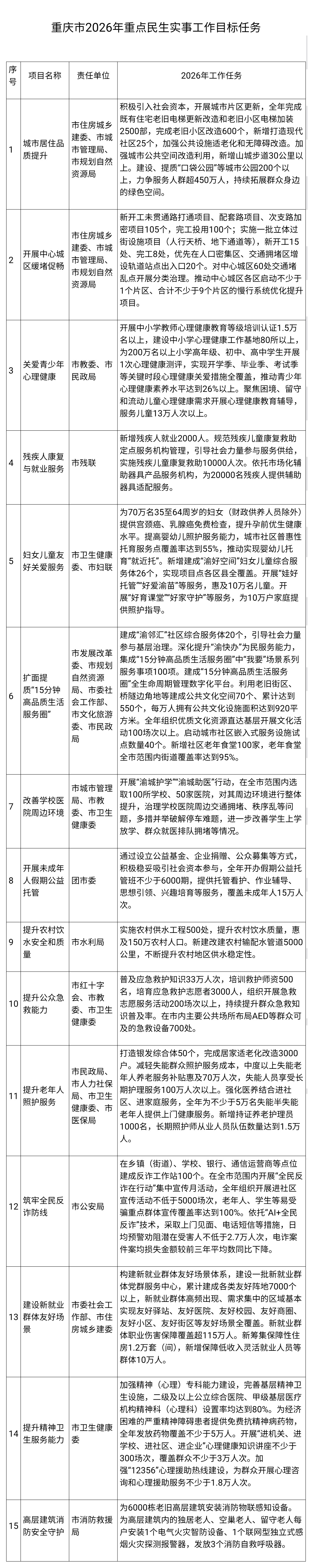
近日,重庆市人民政府办公厅印发《重庆市2026年重点民生实事工作目标任务》的通知,涉及城市居住品质提升、开展中心城区缓堵促畅、关爱青少年心理健康等15个方面。
通知要求,各责任单位要对照目标任务,抓紧细化工作方案,明确时间进度、完成时限和验收标准,确保各项重点民生实事保质保量、按期兑现到位。要严格落实“月调度、季通报、年考核”工作机制,加强对进展情况的跟踪和成效评价,强化运营管护,及时评估重点民生实事实施效果。要强化政策宣传引导,积极发动多方力量共同参与民生实事,进一步营造全员参与、全民共建、全体共享的良好氛围,切实把好事办好、实事办实。

